23 2026.03
我院联合厦门大学在Nature Communications发文揭示氨氧化微生物应对酸化的新机制——提升底物亲和力
日期:2026.03.23 点击:

近日,海南大学海洋科学学院(南海海洋资源利用国家重点实验室)高树基教授、郑珍珍副研究员团队与厦门大学海洋生物地球化学全国重点实验室、海洋与地球学院氮循环研究组合作,在水体酸化对海洋氮循环关键过程影响机制研究方面取得重要新进展。该研究通过在淡水水库、河口到寡营养大洋的大环境梯度下开展pH和底物双因子调控实验,并结合模型菌株生理实验,首次揭示氨氧化微生物在应对酸化胁迫的主动适应机制:通过“主动”提升底物亲和力来补偿底物可利用性的下降,且氨氧化古菌(AOA)的适应性显著强于氨氧化细菌(AOB)。这一新机制成功调和了该领域传统理论与野外观察之间的矛盾,为预测未来酸化海洋中氮循环的动态变化提供了关键理论框架。相关研究成果以“Ammonia oxidizers offset acidification stress via adaptive substrate affinity in aquatic ecosystems”为题,发表国际知名期刊《Nature Communications》.

研究背景:酸化影响的传统认知与现实矛盾

全球水体正经历着因大气二氧化碳浓度升高引起的快速酸化。氨氧化作为氮循环的限速步骤,主要由氨氧化古菌(AOA)和氨氧化细菌(AOB)驱动。经典理论认为,pH值下降会导致水体中氨氧化微生物的直接底物——氨(NH3)向铵(NH4+)转化,造成NH3的浓度降低,进而抑制氨氧化速率。然而,众多的野外观测结果却呈现明显不一致性:酸化在部分水域强烈抑制了硝化作用,在另一些水域却影响却十分微弱,甚至偶有促进效应。这一矛盾表示,除了底物浓度变化的被动影响外,微生物自身可能存在尚未被认知的主动适应策略。

研究结果:从现象到机制的突破性发现

研究团队跨越从山美水库(淡水)、珠江口与九龙江口(河口)、至西北太平洋寡营养海区的大尺度环境梯度开展原位实验,结合海洋AOA模式菌株(Nitrosopumilus maritimus SCM1)的纯培养实验,系统阐明了酸化胁迫下氨氧化微生物的响应规律与内在适应机制,实现多项突破性发现:

1. 揭示氨氧化对酸化的多样化响应模式

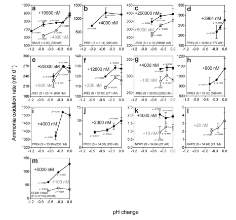
培养实验结果表明,在不同水体对酸化的响应并非单一的抑制趋势,而是呈现出两种响应模式:一是单调下降模式,在AOB占主导的淡水系统等区域,氨氧化速率随pH降低而单调下降 。二是非显著抑制模式,在另一些区域,尤其是AOA占主导的高盐环境中,氨氧化速率在适度酸化条件下保持稳定性,面对增加的酸化胁迫呈现“先升后降”特征,表现出显著的生理弹性。这一发现直接挑战了仅由底物可利用性下降驱动的传统抑制理论 。

图1 低和高铵浓度添加水平下不同区域氨氧化速率对酸化的响应

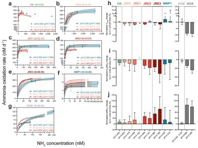
2. 发现核心适应性机制: 底物亲和力主动补偿

研究的关键突破在于发现了微生物的底物亲和力主动补偿机制。尽管酸化确实降低了环境中NH3的浓度,但氨氧化微生物通过显著提高对NH3的底物亲和力(表现为半饱和常数Km下降,亲和力a上升)维持代谢效率。如同在“食物不足”时主动提升“寻找和利用食物”的能力。且该亲和力提升效应在AOA中表现尤为突出,其增幅显著高于AOB。

图2 不同 pH 条件下以氨(NH3)为底物的动力学参数

3. 阐明AOA与AOB的差异化适应特征,解释野外矛盾根源

通过基因定量分析以及ATU抑制实验,研究明确了不同生态系统中的氨氧化优势菌群,并阐明其差异化适应规律:在AOA主导的高盐海区生态系统中,底物亲和力的提升幅度足以抵消甚至超越底物减少的负面影响,因此氨氧化速率在适度酸化下得以维持稳定;而在AOB主导的淡水和低盐河口等系统中,其亲和力提升幅度有限,不足以补偿底物短缺,最终导致氨氧化速率下降。这种菌群间的适应分化,从生态学角度合理解释了过往野外观测结果的矛盾性。

图3 AOA与AOB主导区域的比较

4. 构建新模型,提升预测能力

团队创新性地构建了同时考虑“底物可利用性降低”和“底物亲和力上升”的双因子动力学模型,该模型的预测结果与观测数据高度吻合,其准确性显著优于仅考虑底物浓度情景的传统模型。量化分析进一步证实,在AOA主导的环境中,亲和力上升的正面效应与底物减少的负面效应比值更高,这一比值在-0.5:1线的上方甚至高于-1:1线。凸显了该适应性机制对AOA应对酸化的关键作用。

图4三种概念模型模拟酸化条件下AOA和AOB的响应

研究意义与展望

本研究首次将“底物亲和力适应性调节”机制纳入海洋氮循环对酸化的响应研究框架中,从根本上更新了我们对微生物生理弹性与生态系统功能抗性的认知。该发现为准确预测未来海洋酸化情境下的氮循环路径、海洋初级生产力以及氧化亚氮(N2O)排放等关键生态过程提供了重要科学依据,具有重要的理论与应用价值。研究团队指出,未来将进一步探究酸化与升温、缺氧耦合等多因子胁迫下,AOA与AOB的竞争动态,并将其机制整合到地球系统模型中,以提升全球气候变化下海洋生态系统变化的预测精度。

研究团队及资助

论文的第一作者为厦门大学博士研究生童森炜通讯作者为海南大学郑珍珍副研究员和高树基教授;厦门大学沈辉博士,海南大学韩丽丽助理研究员,厦门大学汤锦铭博士研究生和厦门大学万显会教授为共同作者。该研究得到国家自然科学基金项目(92058204、W2411034、42494885和42406041)的重点资助;第一作者童森炜、共同作者汤锦铭还获得MEL优秀博士生奖学金的资助。

论文来源及链接

Tong, S., Shen, H., Han, LL. et al. Ammonia oxidizers offset acidification stress via adaptive substrate affinity in aquatic ecosystems. Nat Commun 17, 2083 (2026). https://doi.org/10.1038/s41467-026-68747-z

供稿:童森炜 郑珍珍 高树基

初审:邓群

终审:刘德兵